2021年東平縣泰龍食品有限責任公司環保信息
一、企業基本情況

1、污染物種類
(1)廢氣:二氧化硫、氮氧化物、顆粒物、林格曼黑度;
(2)廢水:pH、COD、BOD5、氨氮、懸浮物、總磷、總氮、流量;
(3)廠界噪聲。
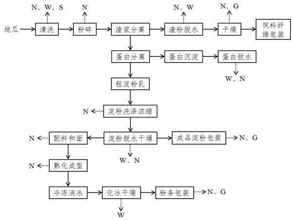
2、產污工藝節點或設施(工藝流程圖)

污水處理量33055m3,污染因子排放濃度:COD21.1mg/L,氨氮3.12mg/L,總磷0.178mg/L,總氮11.2mg/L,PH8.14;
大氣排放濃度:鍋爐排氣筒氮氧化物57.5mg/m3、二氧化硫未檢出、顆粒物3.7mg/m3;淀粉排氣筒顆粒物2.9mg/m3;纖維排氣筒3.45mg/m3;廠界氨氣0.07mg/m3、硫化氫0.0095mg/m3、臭氣濃度14.7mg/m3、非甲烷總烴1.2475mg/m3;固廢委托利用1000噸。
4、污染治理工藝
(1)工藝流程說明
污水中含有大量較大粒徑的懸浮物和漂浮物,格柵的作用就是截留并去除上述污染物,保證水泵機組及后續處理構筑物和設備的順利運行,污水自流進入調節池。在格柵之后設調節池,調節水質水量,防止污水的高峰流量和濃度變化對處理設施的影響,從而保證后續處理設施穩定連續進行。
出水由水泵打入厭氧池,利用厭氧反應中的水解酸化階段和甲烷發酵階段。通過厭氧微生物的新陳代謝功能將廢水中的有機物得以大幅度降解;使后續處理單元的停留時間小于傳統的工藝,與此同時,懸浮固體物質被水解為可溶性物質,使污泥得到處理。厭氧池懸掛填料,以提供生物棲息的場所。厭氧池設布水裝置,防止污泥的沉積,保持生物活性,厭氧池出水進入曝氣池,在好氧菌的作用下,有機物被降解,出水進入沉淀池進行泥水分離,污泥回流至曝氣池,上清液進入接觸氧化池。
生物接觸氧化法是一種介于活性污泥法與生物濾池兩者之間的生物處理技術,兼具兩者的優點。其實質就是在池內充填填料,在填料上布滿生物膜,充氧污水與生物膜廣泛接觸,在生物膜上微生物的新陳代謝功能的作用下,污水中有機物及其它控制指標得到去除,污水得到凈化,具有較高的處理效率。接觸氧化池出水進入絮沉池,進行泥水分離,出水達標排放。
(2)污染治理工藝流程

5、排放標準及限值
污水執行《流域水污染物綜合排放標準》一部分:南四湖東平湖流域DB37/3416.1-2018標準。噪聲排放執行《工業企業廠界環境噪聲排放標準》(GB12348-2008)中2類標準限值。一般固廢執行《一般工業固體廢物貯存、處理場污染控制標準》(GB18599-2001)及修改單要求;危險廢物執行《危險廢物貯存污染控制標準》(GB18597-2001)及其修改單要求
6、污染物去向
廢氣經排氣筒排入大氣;
廢水經廠區內污水站處理達標后排入廠區北面的西金線河支流,經西金線河流入匯河。
三、自行監測
監測項目 | 監測點位 | 監測頻次 | 執行排放標準 | 標準限值 | 監測方法 | 分析儀器 | 備注 | |
監 | pH | 廠內綜合污水處理站 | 自動 | 《淀粉工業水污染物排放標準》(GB 25461-2010 )、 | 6-9 | 玻璃電極法 | 酸度計 | 委托 |
懸浮物 | 月 | 30mg/L | 重量法 | 分析天平 | ||||
BOD5 | 月 | 20mg/L | 稀釋與接種法 | 恒溫恒濕培養箱 | ||||
COD | 自動 | 60mg/L | 重鉻酸鹽法 | COD在線監測儀 | ||||
氨氮 | 自動 | 10mg/L | 納氏試劑分光光度法 | 紫外可見分光光度計 | ||||
總氮 | 自動 | 20mg/L | 堿性過硫酸鉀消解紫外分光光度法 | |||||
總磷 | 自動 | 0.5mg/L | 鉬酸銨分光光度法 | |||||
流量 | 自動 | / | 流速儀法 | 九波流量計 | ||||
污染物排放方式 | 連續排放,流量不穩定,但有規律,且不屬于周期性規律,經污水處理站處理后直接外排,pH、COD、氨氮、總磷和總氮自動監測,其他項目委托監測,監測頻次按月執行。 | |||||||
監測質量控制措施 | (1)監測人員嚴格執行環境監測技術規范。(2)監測所用儀器、量器經計量部門檢定合格或分析人員進行校準。(3)樣品的采集、保存、分析均按照相關技術規范要求進行。監測分析方法采用國家有關部門頒布的標準(或推薦)分析方法,采用外加平行樣、密碼質控樣等方式,來控制分析結果的準確度。(4)人工監測按照(環境監測質量管理技術導則)(HJ630-2011)執行。 | |||||||
監測結果 | 依據《國家重點監控企業自行監測及信息公開辦法》的要求,檢測數據于每次監測完成后次日公布。 | |||||||
監測項目 | 監測點位 | 監測頻次 | 執行排放標準 | 標準限值 | 監測方法 | 分析儀器 | 備注 | |
監 | 懸浮物 | 雨水排放口 | 排放口有流動水排放時開展監測,排放期間按日監測。如監測一年無異常情況,每季度一次有流動水排放開展按日監測 | / | / | 重量法 | 分析天平 |
委托 |
COD | / | 重鉻酸鹽法 | / | |||||
流量 | / | / | 流速儀法 | |||||
污染物排放方式 | 連續排放,流量不穩定,但有規律,且不屬于周期性規律,排入地滲或蒸發地,其他項目委托監測,監測頻次按日執行。 | |||||||
監測質量控制措施 | (1)監測人員嚴格執行環境監測技術規范。(2)監測所用儀器、量器經計量部門檢定合格或分析人員進行校準。(3)樣品的采集、保存、分析均按照相關技術規范要求進行。監測分析方法采用國家有關部門頒布的標準(或推薦)分析方法,采用外加平行樣、密碼質控樣等方式,來控制分析結果的準確度。(4)人工監測按照(環境監測質量管理技術導則)執行。 | |||||||
監測結果 | 依據《國家重點監控企業自行監測及信息公開辦法》的要求,檢測數據于每次監測完成后次日公布。 | |||||||
監測項目 | 監測點位 | 監測頻次 | 執行排放標準 | 標準限值 | 監測方法 | 分析儀器 | 備注 | |
監 | 氮氧化物 | 鍋爐排氣筒 | 月 | 《山東省鍋爐大氣污染物排放標準》DB37/2374-2018 | 200mg/m3 | 紫外吸收法 | 便攜式紫外煙氣綜合分析儀 | 委托 |
二氧化硫 | 年 | 50mg/m3 | 紫外吸收法 | |||||
顆粒物 | 年 | 10mg/m3 | 鍋爐煙塵測試方法 | 分析天平 | ||||
林格曼黑度 | 年 | 1級 | 林格曼煙氣濃度圖法 | / | ||||
顆粒物 | 淀粉烘干排氣筒 | 半年 | 區域性大氣污染物綜合排放標準DB37/2376-2019 | 20mg/m3 | 重量法 | 分析天平 | ||
顆粒物 | 纖維干燥排氣筒 | 半年 | 區域性大氣污染物綜合排放標準DB37/2376-2019 | 20mg/m3 | 重量法 | 分析天平 | ||
污染物排放方式 | 連續排放,大氣 | |||||||
監測質量控制措施 | (1)監測人員嚴格執行環境監測技術規范。(2)監測所用儀器、量器經計量部門檢定合格或分析人員進行校準。(3)樣品的采集、保存、分析均按照相關技術規范要求進行。監測分析方法采用國家有關部門頒布的標準(或推薦)分析方法,采用外加平行樣、密碼質控樣等方式,來控制分析結果的準確度。(4)人工監測按照(環境監測質量管理技術導則)(HJ630-2011)執行,委托山東魯岳檢測科技有限公司。 | |||||||
監測結果 | 依據《國家重點監控企業自行監測及信息公開辦法》的要求,檢測數據于每次監測完成后次日公布。 | |||||||
監測項目 | 監測點位 | 監測頻次 | 執行排放標準 | 標準限值 | 監測方法 | 分析儀器 | 備注 | |
| 臭氣濃度 | 廠界 | 半年 | 《惡臭污染物排放標準》(GB14554-93) | 20(無量綱) | 三點比較式臭袋法納 | / | 委托 |
硫化氫 | 半年 | 0.06 mg/m3 | 亞甲基藍分光光度法 | 紫外可見分光光度計 | ||||
氨 | 半年 | 1.5 mg/m3 | 納氏試劑分光光度法 | |||||
顆粒物 | 半年 | 《大氣污染物綜合排放標準》(GB16297-1996) | 1.0mg/m3 | 重量法 | 分析天平 | |||
非甲烷總烴 | 半年 | 4.0mg/m3 | 直接進樣-氣相色譜法 | 色譜儀 | ||||
污染物排放方式 | 連續排放,大氣 | |||||||
監測質量控制措施 | (1)監測人員嚴格執行環境監測技術規范。(2)監測所用儀器、量器經計量部門檢定合格或分析人員進行校準。(3)樣品的采集、保存、分析均按照相關技術規范要求進行。監測分析方法采用國家有關部門頒布的標準(或推薦)分析方法,采用外加平行樣、密碼質控樣等方式,來控制分析結果的準確度。(4)人工監測按照(環境監測質量管理技術導則)(HJ630-2011)執行,委托山東魯岳檢測科技有限公司。 | |||||||
監測結果 | 依據《國家重點監控企業自行監測及信息公開辦法》的要求,檢測數據于每次監測完成后次日公布。 | |||||||
監測項目 | 監測點位 | 監測頻次 | 執行排放標準 | 標準限值 | 監測方法 | 分析儀器 | 備注 | |
監 | 工業企業廠界環境噪聲(晝間) | 廠界東側外1米處 | 一季度 | 工業企業廠界環境噪聲排放標準》(GB12348-2008) | 60 | 聲級計法 | 聲級計 | 夜間不生產 |
廠界南側外1米處 | 一季度 | |||||||
廠界西側外1米處 | 一季度 | |||||||
廠界北側外1米處 | 一季度 | |||||||
污染物排放方式 | 直接排放 | |||||||
監測質量控制措施 | 遵循HJ819原則設置監測點位,按照《環境監測質量管理技術導則》(HJ630-2011)執行 | |||||||
監測結果 | 依據《國家重點監控企業自行監測及信息公開辦法》的要求,檢測數據于每次監測完成后次日公布。 | |||||||
- 上一篇: 清潔生產審核企業相關信息公示
- 下一篇: 東平縣泰龍食品有限公司環境信息公開欄



